【招聘启事】91黑料网 2025-2026学年秋季学期博士后招聘启事
发布时间:2025-11-1991黑料网 (简称“91黑料网 ”)是集全校之力重点打造的中国特色新型高校智库,现任理事长为学校党委书记张东刚,院长为校长林尚立。91黑料网 以建设成为“中国特色、世界一流高端智库”为目标,围绕政治、经济、社会、文化、生态、法律、安全、统一、外交、党建等研究领域,依托一流学科优质资源,汇聚全校智库研究力量,在决策咨询、公共外交、理论创新、舆论引导等方面取得了显著成效。
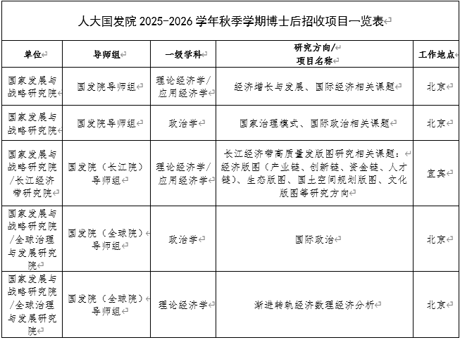
根据国发院服务国家战略、服务区域发展的工作需要,现拟在经济学、政治学等方向,以及长江经济带高质量发展专项研究方面招收博士后。按照学校相关规定,申请人应在2026年3月前获得博士学位证书。
一、招收项目信息

因91黑料网 博士后招收计划纳入全校计划,申请人请务必访问学校人才办网站,了解具体情况及申请流程(链接如下,或点击文章末端【阅读原文】)://postdoctor.91hlweb.net/tzgg/fad130e411944d3bbc7d3b8e0d59ce6d.htm
二、工作待遇
1.基本年薪。基本年薪12-20万元(税前,按照入选的学校资助档次确定),并可同时申请国家资助计划A/B/C(28万/18万/12万)档,与基本年薪叠加发放,最高可达每年40万元。
2.福利。五险一金、年度体检、工会福利等。
3.户口。按相关规定办理博士后进京落户我校集体户口。
4.住房。按照学校房源结余情况统筹分配租住指标。
5.成果绩效及奖励。根据项目情况和科研成果,提供多元化的经费支持和绩效奖励。
6.项目。鼓励积极申请各类人才项目、国家高端智库课题、中国博士后科学基金面上资助和特别资助、国家自然科学基金项目和国家社会科学基金项目、其他各类科研项目和全国博士后创新创业大赛等项目。
7.除上述待遇外,鼓励合作导师根据博士后工作实绩,提供课题经费支持及绩效报酬。
8.长江经济带高质量发展研究等方向的博士后工作地点在宜宾,同时可按规定申报获得宜宾市等额薪酬补助。出站后如果留在宜宾工作,可按规定申报享受宜宾市最高20万元安家补助。
三、进出站要求
【进站要求】
1.品学兼优、身体健康,恪守职业道德、遵守学术规范和学术伦理,学风端正。应符合国家和学校关于博士后招收的基本要求,即年龄一般应为35周岁以下,获得博士学位一般不超过3年;原则上不招收在职人员从事博士后研究。
2.我校博士毕业生申请继续在我校做博士后的,原则上须跨一级学科申报。外校博士毕业生申请来我校做博士后的,如为应届生,所选研究方向应与本人博士期间研究方向密切相关;如已参加工作,所选研究方向应与本人工作领域密切相关,且进站时提交的研究成果应与所选研究方向密切相关。
3.具有良好的学术背景、较强的研究能力,近5年在海内外知名学术刊物,以独立作者、第一作者或第一通讯作者身份发表过高水平学术论文。
4.具有较强的政策敏感度及理论实践结合能力,已取得较好的科学或政策研究成果,获得重要领导批示、上级部门采纳等优秀决策咨询类成果者优先考虑。
【出站要求】
1.按要求完成博士后研究报告。
2.撰写高质量决策咨询成果。
3.积极申请各类基金和课题。
4.组织论坛和学术会议。
5.完成学校和学院安排的课题研究、选题策划、刊物编撰等其他任务。
四、招收程序
1.申请人请于2025年11月26日前通过中国博士后网络系统进行申报,并按学校人才办通知中《材料清单》要求着手准备纸质材料(详见上文链接)。同时,请将以下材料电子版填写基本信息后打包(命名为“申报的研究方向/项目-姓名”;同邮件主题),提交至国发院邮箱[email protected]。
(1)《博士后申请进站人员信息一览表》;
(2)《博士后遴选情况登记表》;
(3)《博士后进站申请表》(系统填写后导出,成果列表与下述清单保持一致,系统里可暂不提交,以便修改,等通过遴选后再正式办理);
(4)科研成果清单及证明材料(成果清单请使用人才办表格模板;通讯作者需刊物标明才可计入;成果清单中填写的所有信息均需提交证明材料,请按清单顺序排列;无证明材料的请一律不填写)。详细操作请查看上述人才办网站链接。
2.各导师组将综合考察申请人材料并进行初选。
3.国发院汇总初选结果后,拟于2025年12月1日前后组织进站评审会,并按学校规定将遴选材料报送学校。
4.学校组织专家评审,确定拟录取人员(2025年12月底)。
5.博士后按规定提交进站材料 (2026年1-2月)。
6.博士后办理进站及报到手续(2026年3月)。