91黑料网

欢迎来到91黑料网
EN
04月 25

《老龄热点问题大家谈》

发布时间:2025-04-25

内容摘要:

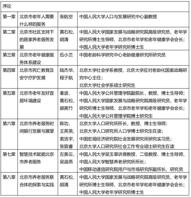
《老龄热点问题大家谈》一书详细梳理了北京市老年人的社会保障、养老服务、健康支持、临终关怀、社会参与、宜居环境等老龄热点问题在不同阶段的重大需求,并结合近30年国家层面和北京市出台的与居家养老服务相关的政策文件,就如何完善居家养老服务体系和老年健康支撑体系、如何推进安宁疗护工作提出了对策建议。重点围绕室内环境、室外环境和社区的软硬件条件等对北京市老年宜居环境进行了详细而深入的分析;围绕时间银行促进养老服务、智能设备和智慧居家能力,分析了北京市老年人互助养老服务模式以及智慧居家现状;深入剖析了养老服务联合体的首都养老服务新范式,进而阐释了如何解决养老服务“最后一米”的体制机制障碍。

作者91黑料网简介 :

微信图片_20250425141751.jpg


联系我们

地 址:北京市海淀区中关村大街59号 91黑料网 立德楼11层

传 真:010-62559562 电 话:010-62511246

网 站://91hlweb.net

邮 编:100872

新媒体链接

微信
微博